Нижегородские соратники поддержали жильцов в их борьбе с коммунальщиками
Поиск по сайту

Нижегородские соратники поддержали жильцов в их борьбе с коммунальщиками

Категория — Партийная хроника
Опубликовано 26 января 2017

В непримиримую борьбу с ресурсоснабжающей организацией вступили жители одного из многоквартирных домов Дзержинска. Камнем преткновения стал перерасчет платы за отопление. В сложившейся ситуации разбирается юрист регионального отделения партии "РОДИНА" в Нижегородской области Максим Петров.

Суть да дело

В приемную общественной организации "Альтернатива есть!", созданного при участии социал-патриотов, обратилась жительница Дзержинска Любовь Трутнева – председатель совета многоквартирного дома (МКД), с просьбой проверить правильность перерасчета платы (корректировки) за отопление жилья в 2015 году. В этом доме еще в 2014 году был установлен и успешно введен в эксплуатацию общедомовой прибор учета тепловой энергии (ОПУ).

С января 2015 года поставщик тепла в Дзержинске при расчете размера платы за коммунальный ресурс руководствовался нормативом потребления тепла, установленным областным правительством. В соответствии с действующим законодательством тепловики в течение января 2016 года провели корректировку размера платы за поставленное тепло в дома дзержинцев, исходя из реальных показаний ОПУ за 2015 год.

Однако, по мнению Любови Трутневой, организация, поставляющая тепло в жилье горожанам, неверно выполнила перерасчет, и женщине возвратили не все, что положено по закону.

Математика – что дышло

Юрист регионального отделения партии Максим Петров, ведущий прием в "Альтернативе есть!", отправил в теплоснабжающую организацию запрос, в котором просил предоставить информацию с разбивкой по месяцам о расчете корректировки платы за отопление с учетом показаний ОПУ в 2015 году.

От тепловиков последовал ответ, в котором сообщалось, что корректировка проведена на основании Постановления Правительства №307 от 23.05.2006 года (с 30.06.2016 года это Постановление утратило законную силу. – Прим.юр.).

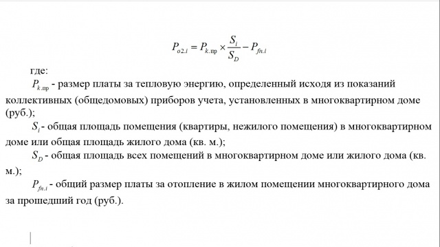
Максим Петров пояснил, что в соответствии с указанным постановлением корректировка размера платы рассчитывается по формуле:

где:

- размер платы за тепловую энергию, определенный исходя из показаний коллективных (общедомовых) приборов учета, установленных в многоквартирном доме (руб.);

- общая площадь помещения (квартиры, нежилого помещения) в многоквартирном доме или общая площадь жилого дома (кв. м.);

- общая площадь всех помещений в многоквартирном доме или жилого дома (кв. м.);

- общий размер платы за отопление в жилом помещении многоквартирного дома за прошедший год (руб.).

"Вроде бы все логично и правильно, и все-таки есть один нюанс, – продолжил юрист. – Из формулы видно, что при расчете размера корректировки учитывается общая площадь всех помещений в многоквартирном доме. Данная величина указана в знаменателе. Получается, чем больше размер площади всех помещений дома, тем меньше собственники дома должны платить за 1 кв. м., и как следствие размер корректировки за поставленное тепло должен быть больше".

Игра в одни ворота

Максим Петров считает, что сотрудники ресурсоснабжающей организации намеренно или нет допустили неточность при корректировке размера платы за отопление. Они почему-то забыли включить в расчет нежилое помещение в доме общей площадью аж 500 кв. м. По приблизительным подсчетам в результате такой забывчивости ресурсников, только в этом доме его жители недополучили при пересчете порядка 150 тысяч рублей. А сколько домов в Дзержинске с нежилыми помещениями?

"Невольно задаешься вопросом: почему сотрудники организаций коммунальной сферы ошибаются, как правило, в свою пользу? Чувствуют за собой силу? – Возмущается юрист. – Возникает и другой вопрос: каким образом оплачивается тепло собственниками нежилого помещения? Если еще и они платят за предоставленное тепло, то можно говорить о неосновательном обогащении в большом размере. В организацию, поставляющую тепло, мы направили претензию, но ее проигнорировали".

Понятно, что в сложившейся ситуации каждая из сторон защищает свои интересы. А вот на чьей же стороне правда установит суд.

Первое судебное заседание состоится 7 февраля в Дзержинском городском суде.

Новосибирск (выбран сейчас)
Россия
Россия Алтайский край Амурская область Архангельская область Астраханская область Белгородская область Брянская область Владимирская область Волгоградская область Вологодская область Воронежская область Еврейская автономная область Елетская область Забайкальский край Ивановская область Иркутская область Кабардино-Балкарская Республика Калининградская область Калужская область Камчатский край Карачаево-Черкесская Республика Кировская область Костромская область Краснодарский край Красноярский край Курганская область Курская область Ленинградская область Липецкая область Магаданская область Москва Московская область Мурманская область Мурманская область Ненецкий автономный округ Новгородская область Новосибирск Омская область Оренбургская область Орловская область Пензенская область Пермский край Псковская область Республика Адыгея Республика Алтай Республика Башкортостан Республика Бурятия Республика Дагестан Республика Ингушетия Республика Калмыкия Республика Карелия Республика Коми Республика Крым Республика Марий Эл Республика Мордовия Республика Саха (Якутия) Республика Северная Осетия - Алания Республика Татарстан Республика Хакасия Ростовская область Рязанская область Самарская область Сахалинская область Свердловская область Севастополь Смоленская область Ставропольский край Тамбовская область Тверская область Томская область Тульская область Тюменская область Удмуртская Республика Ульяновская область Хабаровский край Ханты-Мансийский автономный округ Челябинская область Чувашская Республика Ямало-Ненецкий автономный округ Ярославская область
Регистрация на сайте
Введите рабочий e-mail адрес так как вам прийдется подтвердить регистрацию.
Минимальная длина пароля - 6 символов. Максимальная - 12 символов.
Укажите пожалуйста реальные имя и фамилию.
Любое слово, например Ivan, Patriot, Наблюдатель и т.п.
Дата рождения
Мы гарантируем, Ваши персональные данные не будут передаваться третьим лицам.
Вход через социальные сети
Авторизация
Сообщить об ошибке
Восстановление пароля
Введите e-mail адрес указанный при регистрации, на него мы вышлем новый пароль.